《山东省化工行业商业秘密保护工作指南》发布
山东省市场监管局近日出台《山东省化工行业商业秘密保护工作指南》。

来源 | 山东省市场监督管理局
近日,山东省市场监督管理局出台《山东省化工行业商业秘密保护工作指南》(以下简称《指南》),为化工企业构建全流程、立体化的商业秘密保护管理体系提供了具有高度实操性的指导,同时也为化工行业的规范发展、维护公平有序的市场竞争生态奠定了坚实的制度基础。
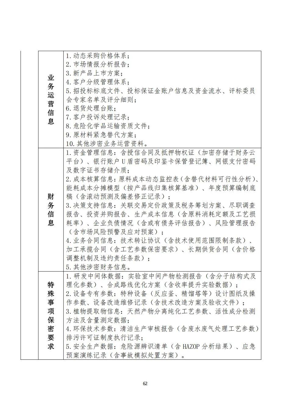
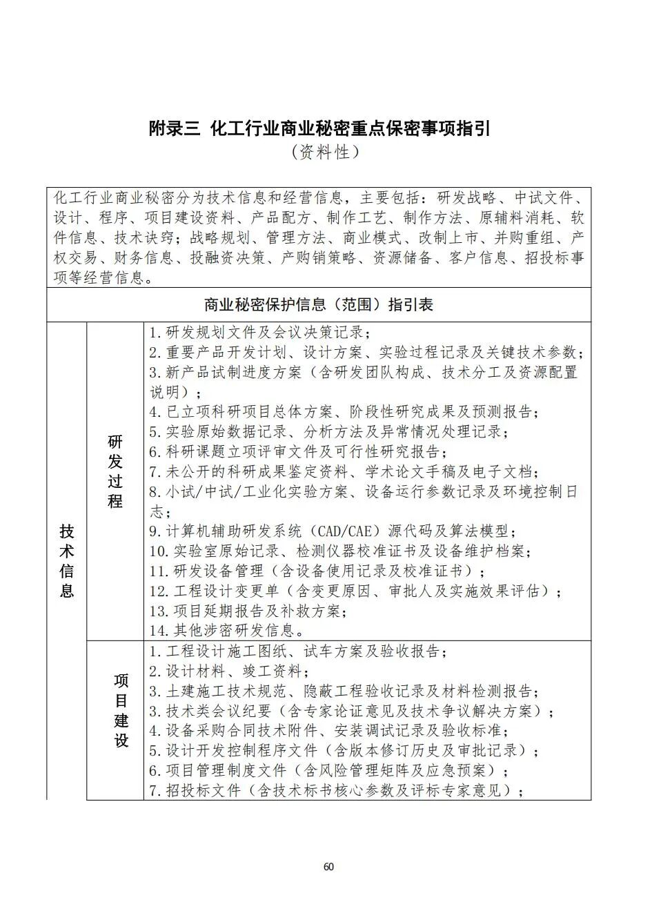
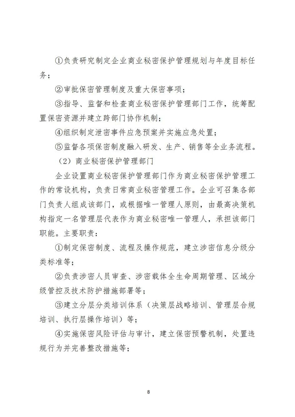
《指南》共 10 章 42 节,内容涵盖化工企业生产经营的全流程,运用系统性思维进行顶层设计。在战略层面,明确了企业高层在商业秘密保护中的关键责任;在行业适配方面,能够精准地界定商业秘密的保护范畴;在技术手段上,实现 “人防 + 技防 + 制防” 的全方位防护模式。为企业的商业秘密保护提供了双重保障。
下一步,山东省将全力推进《指南》的印发与实施工作。通过加强对《指南》的宣传贯彻和详细解读、组织专项培训活动、培育商业秘密保护标杆企业,以及指导试点地区研制更多贴合行业实际的制度规则等一系列举措,营造良好的法治环境,为化工产业的高质量发展保驾护航。

《指南》全文
点击“阅读原文”下载指南PDF文件
(本文仅代表作者观点,不代表知产力立场)
封面来源 | 知产力 编辑 | 布鲁斯


















