4·26特辑 | 附全文!《二〇二四年中国知识产权保护状况》白皮书正式发布
今天(4月27日),国家知识产权局对外公布《二〇二四年中国知识产权保护状况》白皮书全文。
来源 | 国家知识产权局
近日,《二〇二四年中国知识产权保护状况》白皮书(以下简称“白皮书”)正式发布。白皮书从保护成效、制度建设、审批登记、文化建设、国际合作等五个方面介绍了2024年度中国知识产权保护进展和成效。
保护成效方面
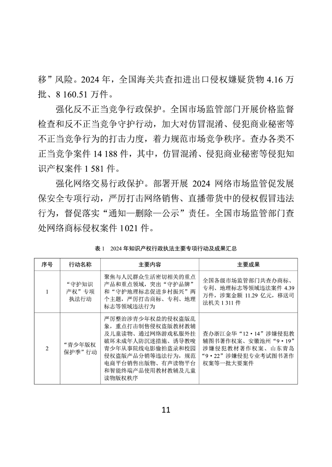
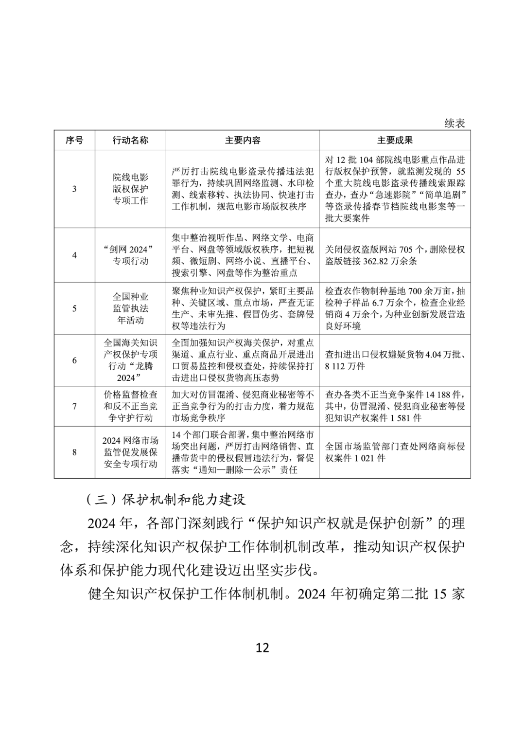
知识产权保护水平不断提升,全国法院新收知识产权民事一审案件45万件,检察机关受理侵犯知识产权审查逮捕案件7646件,公安机关立案侦办侵犯知识产权和制售伪劣商品刑事案件3.7万件,市场监管部门查办商标、专利等领域违法案件4.39万件,知识产权管理部门办理专利侵权纠纷行政案件7.2万件;重点领域监管力度持续加大,各相关部门组织开展多个行政执法专项行动,成果显著;知识产权保护体制机制改革不断深化,知识产权领域改革创新迈出坚实步伐。2024年,中国知识产权保护社会满意度得分提高到82.36分,再创新高。
制度建设方面
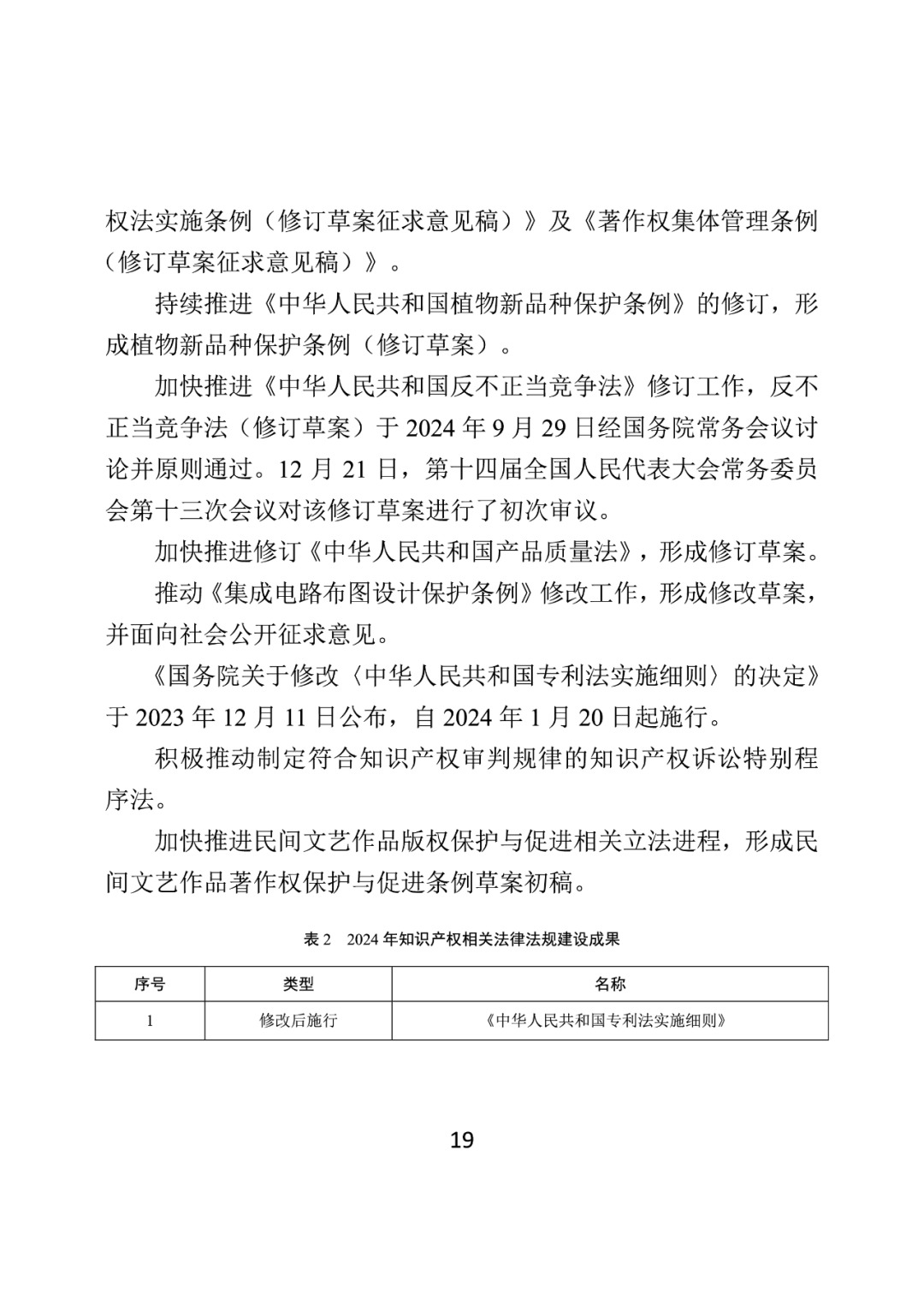
知识产权法治保障继续夯实,全年制修订知识产权法律法规和规章约20部,制定相关司法解释2部,出台知识产权保护相关规范性文件、政策文件20余部,出台地方性法规11部。
审批登记方面
知识产权审查效率和质量持续提高,截至2024年底,中国发明专利有效量为568.9万件,同比增长14.0%;中国有效注册商标量为4977.7万件,同比增长7.9%;著作权年登记总量为1063.06万件,同比增长19.13%;累计认定地理标志产品2544个。2024年全年受理农业植物新品种权申请14839件,同比增长3.93%;受理林草植物新品种权申请1338件;受理知识产权海关保护备案申请29541件。
文化建设方面
知识产权文化传播矩阵持续拓展,通过举办全国知识产权宣传周等大型活动、多频次召开新闻发布会、充分利用对外交流合作平台、发布知识产权系列报告和典型案例、加强教育培训等多途径渠道,全方位展示中国知识产权保护成效。
国际合作方面
深度参与全球知识产权治理,举办2024年国际保护知识产权协会(AIPPI)世界知识产权大会,习近平主席向大会致贺信;举办第三届“一带一路”知识产权高级别会议,继续深化与世界知识产权组织等国际组织及各国、各地区知识产权机构的交流合作,持续加强与相关国家(地区)司法合作与联合执法。
自1998年起,中国连续20余年发布年度知识产权保护状况白皮书,是国内外各界了解中国知识产权保护最新进展与成效的重要窗口,充分彰显中国政府全面强化知识产权保护的坚定决心。
以下是白皮书全文:
(本内容不代表知产力立场,知产力仅提供信息发布平台)
编辑 | 布鲁斯


















