《国防专利条例(修订草案)》征求意见
来源 | 国家知识产权局
编辑 | 布鲁斯
据国家知识产权局网站1月3日消息,中央军委装备发展部、国家国防科技工业局近日发布通知,通知称,中央军委装备发展部、国家国防科技工业局联合修订《国防专利条例》,现面向社会公开征求意见,意见反馈截止时间为2024年1月31日。
据悉,《中华人民共和国专利法》(以下简称《专利法》)第四条规定,“申请专利的发明创造涉及国家安全或者重大利益需要保密的,按照国家有关规定办理”;《中华人民共和国国防法》第三十五条规定“完善国防知识产权制度”。据此,国务院和中央军委制定了《国防专利条例》,作为国防专利工作的基本依据。现行《国防专利条例》自2004年实施以来,在鼓励国防发明创造、促进国防科技进步、保守国家秘密、维护国家安全等方面发挥了重要作用。但随着国防和军队建设进入新时代,已不适应新体制、新形势、新任务和新要求,亟待修订完善。
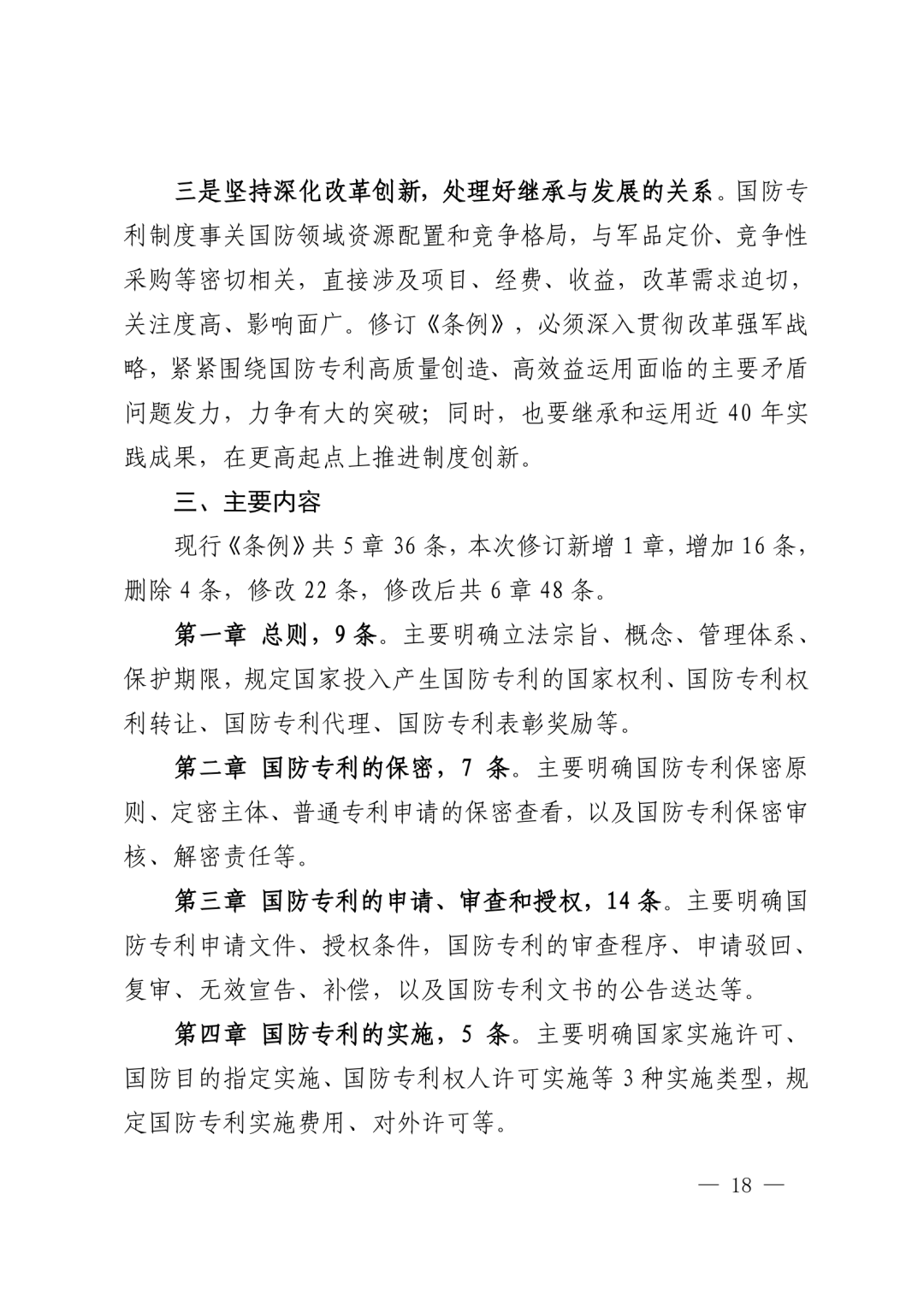
此次《国防专利条例》修订把握以下原则:一是坚持国防利益至上,兼顾专利权人合法权益;二是坚持立足国情军情,注重与普通专利制度有机衔接;三是坚持深化改革创新,处理好继承与发展的关系。
现行《国防专利条例》共5章36条,本次修订新增1章,增加16条, 删除4条,修改22条,修改后共6章48条。《国防专利条例(修订草案)》以激励科技创新、促进转化运用、服务强军目标为根本宗旨,把握新发展阶段,贯彻新发展理念,构建新发展格局,对国防专利创造、运用、保护、管理制度机制进行体系设计和改革重塑,推动国防专利事业高质量发展。
知产力注意到,近期已有一系列涉及专利的行政法规、部门规章、规范性文件出台或者征求意见。除了此次《国防专利条例(修订草案)》征求意见外,2023年11月3日召开的国务院常务会议审议通过《中华人民共和国专利法实施细则(修正草案)》,并于2023年12月21日对外公布;国家知识产权局也在同日公布了一系列配套的部门规章和规范性文件,包括《专利审查指南(2023)》《规范申请专利行为的规定(2023)》《关于施行修改后的专利法及其实施细则相关审查业务处理的过渡办法》《关于专利权期限补偿和专利开放许可相关行政复议事项的公告》(←点击标题阅读)等,自2024年1月20日起施行。
该系列配套措施出台引起知识产权相关行业的高度关注。知产力也特别策划了“新规解读”专题栏目,邀请多位业内人士对系列新规的意义和影响进行了解读分析,该专题栏目内容在知产力各平台已经收获数万人次的阅读和关注。围绕该系列新规的解读专题接下来仍将会有更新,敬请期待。
相关链接
除了涉及专利的新规外,商标类新规近期也在密集“上新”。国家知识产权局于2024年1月2日公布了两部涉及商标的部门规章《集体商标、证明商标注册和管理规定》《地理标志产品保护办法》发布(←点击标题阅读),这两部规章将自2024年2月1日起施行;并于2023年12月28日公布了《关于非传统商标应当具有显著特征的指引》《关于正确理解商标注册用商品和服务分类的指引》两份指引,供相关经营主体参考使用(详见:国知局发布两份指引,涉非传统商标、商标注册用商品和服务分类)。
以下是刚刚公布的《国防专利条例(修订草案)》全文及起草说明:
关于《国防专利条例(修订草案)》公开征求意见的通知
为进一步保护国防专利权人合法利益,促进国防科学技术发展,确保国家秘密安全,中央军委装备发展部、国家国防科技工业局联合修订《国防专利条例》,现面向社会公开征求意见。公众可以通过以下途径和方式反馈意见:
1. 电子邮箱:gfzscqj@126.com;kgjzscq@126.com(请同步发送到两个邮箱)。
2. 通信地址:北京市西城区爱民街1号院南楼429房间(邮政编码:100034),并在信封上注明“国防专利条例修订草案”字样。
意见反馈截止时间为2024年1月31日。
附件:《国防专利条例(修订草案)》及起草说明
中央军委装备发展部 国家国防科技工业局
2023年12月22日
国防专利条例(修订草案)
近日官方发布的其他内容
(本文仅代表作者观点,不代表知产力立场)
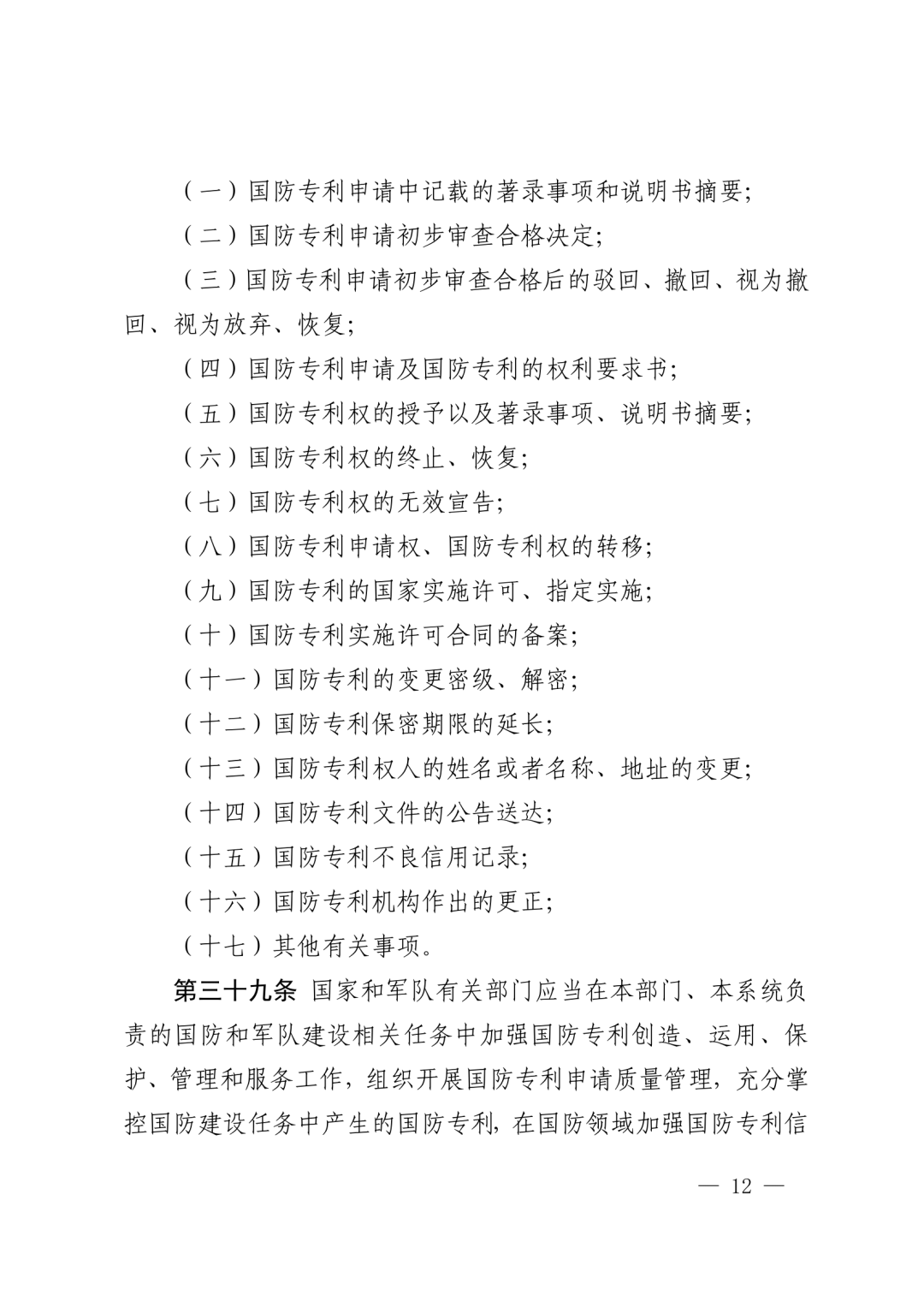
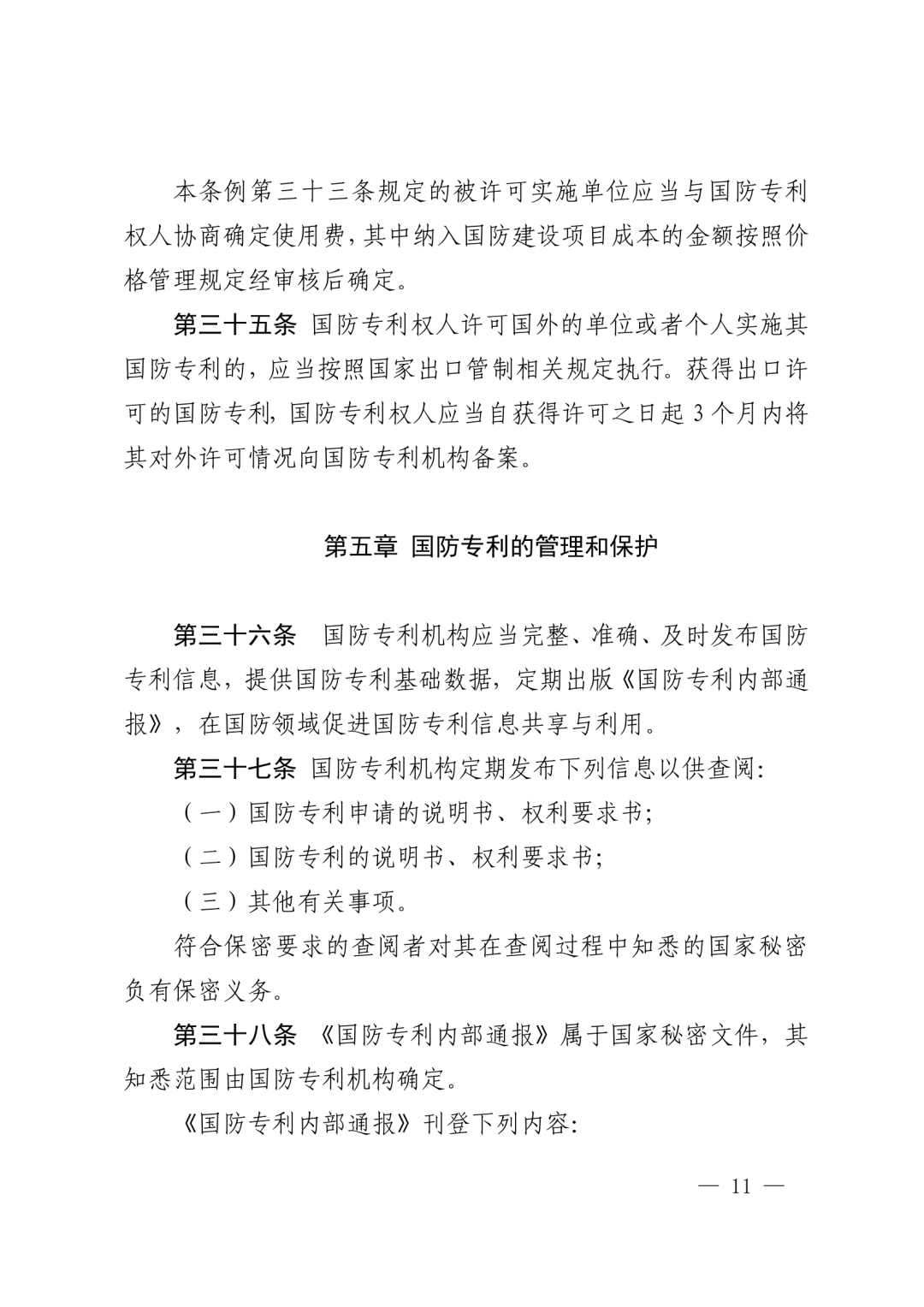
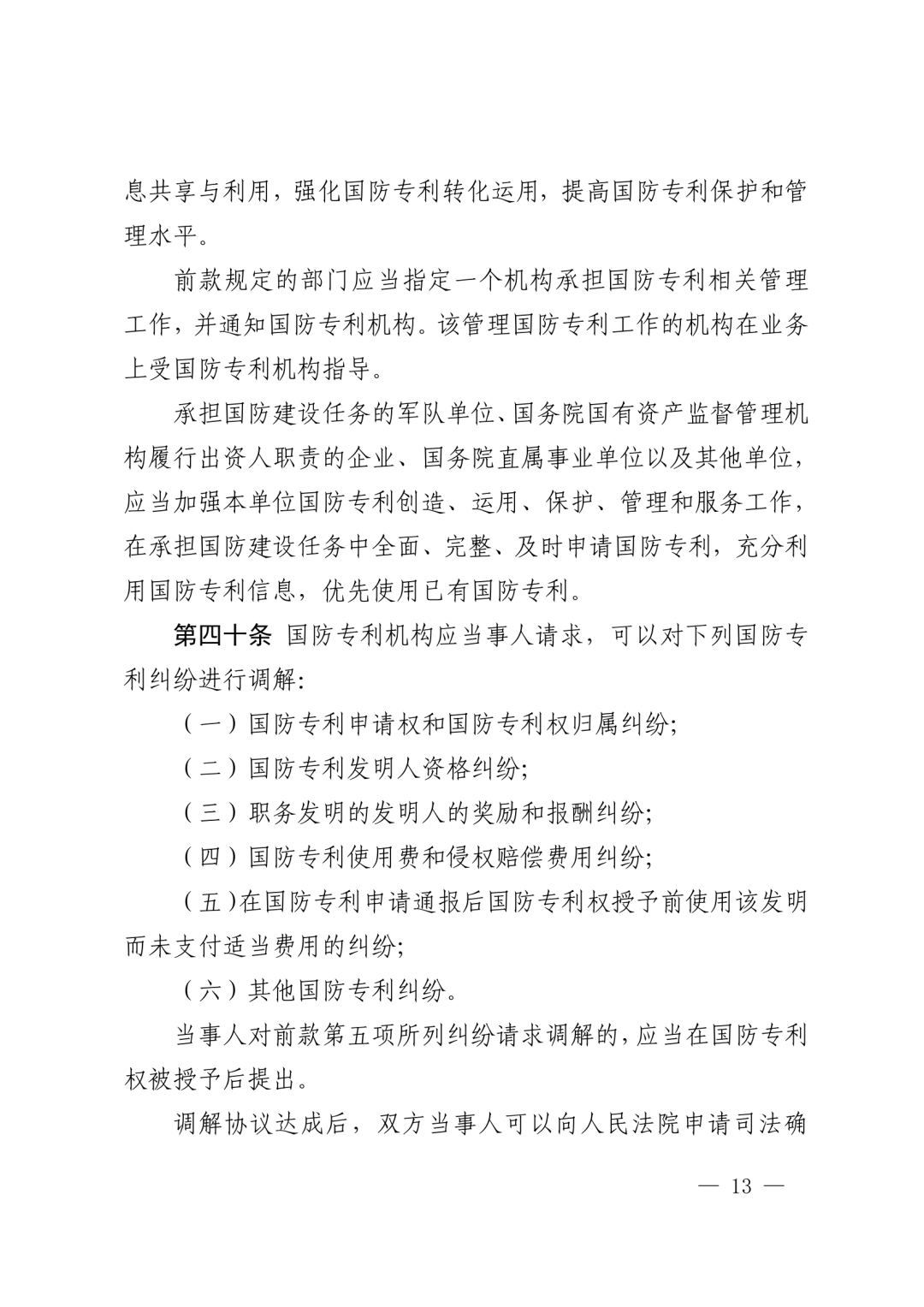
封面来源 | 知产力


















