登录
搜索
首页
文章
快讯
专题
专栏
活动
首页
冯晓青专栏
审判前沿
贸促专商
汉坤知苑
通力知产
深知灼见
康信视点
专栏
官方
现场
热点
深度
数据
国际
文章
专题
活动
知产力
知产宝
知产力现场
知产力活动
知产力国际
关注
知产宝
知产林
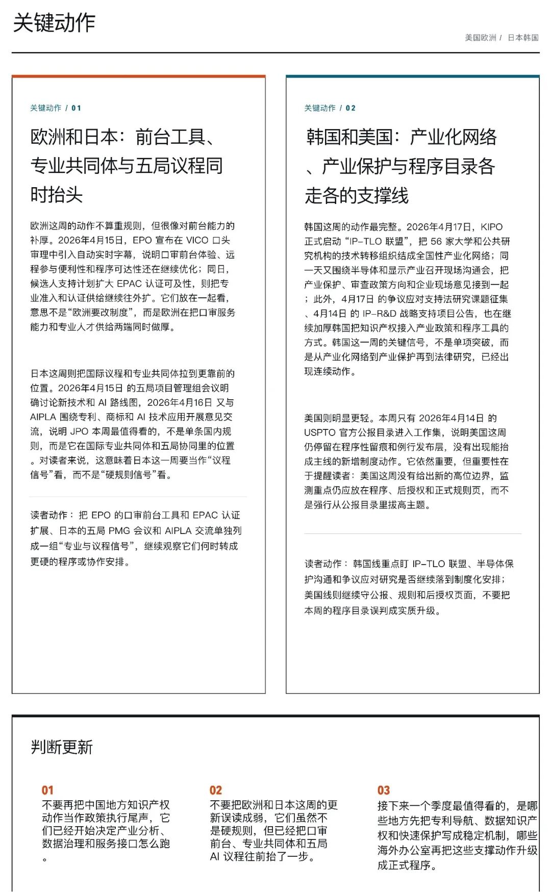
IP5 治理观察 (第六期 4.13-4.19)
5小时前
IP5 治理观察 (第六期 4.13-4.19)
IP5 治理观察 006.pdf
+1
0
好文章,需要你的鼓励
知产力
0
收 藏
+1
0
评 论
打开微信“扫一扫”,打开网页后点击屏幕右上角分享按钮
微 博
返回顶部
参与评论
评论千万条,友善第一条
登录
后参与讨论
评论区
下一篇
AI出海(第三期 上):数据出境合规
AI出海(第三期 上):数据出境合规
昨天
+86
获取验证码
登 录
账号密码登录
+86
登 录
验证码登录
忘记密码
+86
获取验证码
确 定
# 热门搜索 #
专利
商标
著作权
惩罚性赔偿
标准必要专利